细胞株是生物制药的核心,细胞的质控和功能评价是生物药 CMC 和生产过程中的关键环节。无论细胞株构建、细胞培养工艺开发、中试,还是商业化生产过程,都离不开细胞相关的分析。传统的细胞分析主要是两个方面,一方面是对于细胞表达量 Titer 和细胞状态的分析,包括细胞密度、活率、直径和倍增时间等,另一方面是细胞培养基消耗和某些细胞代谢物的分析,例如葡萄糖、乳酸、氨等,对于细胞本身的深层次的分析(细胞功能分析、细胞代谢等分子水平分析)目前还比较少。
Seahorse 是细胞功能分析的利器,可以很好地弥补这一空白。Seahorse 通过监测细胞线粒体呼吸和糖酵解对细胞功能进行评价。Seahorse 可以应用于生物药全生命周期,对细胞株进行评价,为培养工艺开发提供有效的细胞功能数据。
细胞株构建-对细胞克隆做更快、更全面的评价
细胞株构建是 CMC 的第一步,也是关键一步。“好”的细胞株,可以加快工艺开发的过程。对于细胞克隆的筛选和评价,传统的依据主要是细胞的状态和蛋白表达量。Seahorse 通过对细胞功能的分析,可以对克隆做更全面的评价和筛选,制定细胞库评判标准,还可以早期预测细胞株的表现,缩短克隆稳定性评价的周期。
用于细胞克隆评价[1]
通常需要进行 14 天摇瓶批培养对细 CHO 胞株表现进行评价。此案例根据细胞生长密度将不同 CHO 细胞亚克隆分为三个低、中、高表现组,从图 1 中可以看到,三组细胞在培养后7天的生长密度存在明显差异。与批培养通常需要 14 天相比,Seahorse 只需要 7 天就可以对细胞亚克隆进行评价,所用时间大大缩短。图 2 是 Seahorse 的分析结果,可以看到三组细胞在第 7 天的结果存在明显差异,高表现组克隆的线粒体呼吸水平明显优于其他两组。所以通过 Seahorse 的功能评价可以对 CHO 细胞株做更全面的分析,也可以早期预测 CHO 细胞的表现,缩短 CHO 细胞克隆筛选的时间。

图 1 低中高三组 CHO 细胞克隆及其在培养过程细胞密度数据【1】
原图注:FBC (Fed-batch culture, 补料分批培养) performance of selected clones across three stages of evolutionary subculture. FBC performance space (a) across 66 subclonal isolates at varying evolved stages. Cumulative IVCV during the first 7 days of culture (b) and their subsequent cumulative IVCCs (c) of selected clones (as summarized in A) with low (dark gray bars), mid (gray bars), and high (white bars) FBC performance. The black, gray and white circles in A represent adaptation, mid-evolution and maximally evolved phases, respectively. The “X” represents the parental populations. Statistical significance is indicated as follows *p < 0.05, **p < 0.01, ***p < 0.001.

图 2 低中高三组 CHO 细胞克隆 Seahorse 检测线粒体呼吸结果【1】
原图注:Mitochondrial functions of selected subclonal populations varying in FBC performance. Cells were harvested at mid-exponential (Day 3; a) and stationary (Day 7; b) phase for the measurements of OCR. Triplicate measurements of the basal OCR were obtained in un-buffered DMEM, followed by triplicate measurements of OCR after injection of each of the following compounds: oligomycin, FCCP and rotenone/antimycin A. The basal mitochondrial respiration (c), ATP turnover (d), maximal respiration (e), spare respiratory capacity (f), proton leak (g), non-mitochondrial respiration (h), and coupling efficiency (i) at both growth phases was calculated. The dark gray, gray and white bars represent subclones with low, mid, and high FBC performance, respectively. The bottom and top of the box represent the 25th and 75th percentiles, the line within the box the median, error bars indicate the 0th and 100th percentiles and dots are outliers. Statistical significance is indicated as follows *p<0.05, **p<0.01, ***p<0.001.
监测细胞功能,为细胞培养工艺开发提供更多维度依据
细胞培养工艺开发主要包括基础培养基和补料的筛选、补料策略以及培养工艺参数的优化等。下面两个案例是 Seahorse 在基础培养基筛选和工艺参数优化中的应用。
培养基筛选[2]
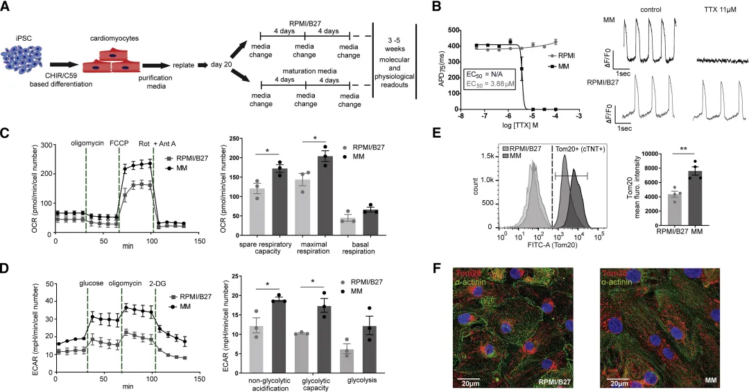
此案例用 Seahorse 评价了细胞在两种培养基中的表现。从图 3 的结果可以看到,在 MM 培养基中细胞有更优的线粒体呼吸功能。上面细胞克隆评价已表明,线粒体呼吸能力与细胞生长密度直接相关,生长密度影响目的蛋白的产量。所以采用 Seahorse 可以更快更全面地对培养基进行筛选和评价。

图 3 细胞在两种培养基中Seahorse线粒体呼吸结果(C)【2】
原图注:Influence of MM on Metabolism of iPSC-CMs. (A) Schematic overview of the study. Twenty days after the start of differentiation, hiPSC-CMs were separated into maturation media (MM) or standard RPMI/B27 conditions. (B) Optical AP recordings (VF2.1.Cl dye) revealed functional sodium (Na+) channels in MM CMs, with cessation of beating occurring at IC50 ~3.88 μM. Representative optical voltage recording of control (ctr) and 11 μM TTX-treated MM and RPMI/B27 cells. (C) Real-time oxygen consumption rate (OCR) measurements of hiPSC-CMs cultured in RPMI/B27 or MM by Seahorse extracellular flux analyzer. Cells were treated with the ATP synthase inhibitor oligomycin, the respiratory uncoupler FCCP, and the respiratory chain blockers rotenone and antimycin A. MM exhibited greater respiration rate under basal conditions and after mitochondrial uncoupling (n = 3 batches). (D) Real-time ECAR measurements of hiPSC-CMs cultured in RPMI/B27 or MM by Seahorse extracellular flux analyzer. Cells were treated with glucose, ATP synthase inhibitor oligomycin, and glucose analog 2-DG. Maturation conditions induced the glycolytic capacity of cells (n = 3 batches). (E) Flow cytometry analysis of Tom20 expression in RPMI/27- and MM-cultured hiPSC-CMs revealed higher mitochondrial content in maturation culture (n = 4 batches). (F) Representative mitochondria (Tom20) immunostaining in hiPSC-CMs cultured in RPMI/B27 and MM. Pronounced differences were observed in Tom20 distribution between the two culture conditions. Scale bars represent 20 μm. Data are presented as mean ± SEM. ∗p < 0.05, ∗∗p < 0.005, and ∗∗∗p < 0.0005.
培养参数优化[3]
溶氧是细胞培养的关键参数之一,此案例溶氧压力测试系统研究了在不同溶氧条件下 CHO 细胞的表现。图 4 是 CHO 在不同溶氧条件下培养 14 天,细胞密度和活率的变化曲线。在 100% 溶氧条件下,第 11天开始 CHO 细胞密度和活率开始明显降低;在 175% 溶氧条件下,第 7 天开始 CHO 细胞密度和活率开始明显降低。图 5 是 Seahorse 的检测结果,可以看到,在不同溶氧条件下的 Seahorse 细胞功能表现与细胞密度和活率数据一致,Seahorse 需要评估的时间缩短,Seahorse 与传统监测数据结合可以更深入全面的对培养条件进行评价。

图 4 CHO 细胞在不同溶氧压力测试下培养的细胞密度和活率(A-B)【3】
原图注:Evaluation of cell culture process data in response to increased oxidative stress. The processes were run in 3-L bioreactors. Samples were collected on the indicateddays to measure (A) viable cell density, (B) cell viability, and (C) pO2. The data represent the mean ± s.d. from at least duplicate bioreactors. (D) A subset of the bioreactors,comprising of one per condition, included redox probes. The cell culture redox potential was recorded daily. The redox probe for the 75% DO condition failed and the datawas not included. (E) The cumulative gas (air, oxygen, CO2) were tracked for each reactor. The error bars were suppressed to aid in visualization of the data. The differencesin cumulative gas sparge were <10% between replicate conditions. Additional samples were collected on the indicated days to measure (F) specific productivity, (G) glucoseconcentration, and (H) lactate concentration. The data represent the mean ± s.d. from at least duplicate bioreactors.

图 5 CHO 细胞在不同溶氧压力测试下 Seahorse 线粒体呼吸结果来源于参考文献【3】
原图注:Increased oxidative stress reduces mitochondrial flux. (A) The glucose consumption rates were determined for each of the 5 processes. (B) The sOURs were determinedfor each day of the cell culture process based on the gas sparge rates. The data represent the mean ± s.d. from duplicate bioreactors. The (C) sOURs, (D) sOURs related to ATPsynthesis, and (E) the spare sOURs were determined using a Seahorse XF96 flux analyzer. The data represent the mean ± s.d. from at least 4 replicates.
中试和生产阶段-细胞复苏后和培养过程中的监测
Seahorse 检测周期短,可以用于中试和生产阶段复苏细胞的快速评估,保证 WCB 没有问题,减少生产的风险。另一方面,培养过程中可以通过 Seahorse 对细胞功能进行监测,保证培养正常进行,还可以用于批次间一致性的评价。
参考文献
Fernandez‐Martell A, Johari Y B, James D C. Metabolic phenotyping of CHO cells varying in cellular biomass accumulation and maintenance during fed‐batch culture[J]. Biotechnology and Bioengineering, 2018, 115(3): 645-660.
Feyen D A M, McKeithan W L, Bruyneel A A N, et al. Metabolic maturation media improve physiological function of human iPSC-derived cardiomyocytes[J]. Cell reports, 2020, 32(3).
Handlogten M W, Zhu M, Ahuja S. Intracellular response of CHO cells to oxidative stress and its influence on metabolism and antibody production[J]. Biochemical Engineering Journal, 2018, 133: 12-20. (https://sci-hub.box/10.1016/j.bej.2018.01.031)
基于仪器谱网站文章重新编辑,侵删。